チリコンカンのレタス包み
エビとブロッコリーのタルタルサラダ
肉巻きピーマンのバターしょう油照り焼き
長期プライムレートの変更について
年金相談会
組合員限定金利優遇定期貯金メンバーシップ
今月のおすすめ家電
宅地建物相談会
エーコープ新茶
松本山雅F.C. 応援イベント開催!
春の恵みが続々入荷しています
「今ずり米」好評販売中
凍みる冬・真っ最中!
長野県松本地域就農相談ガイド~農業を始めたい皆さ...
松本市・山辺でぶどう栽培を体験してみませんか!
農業用廃プラスチック回収日
農作業アルバイト募集
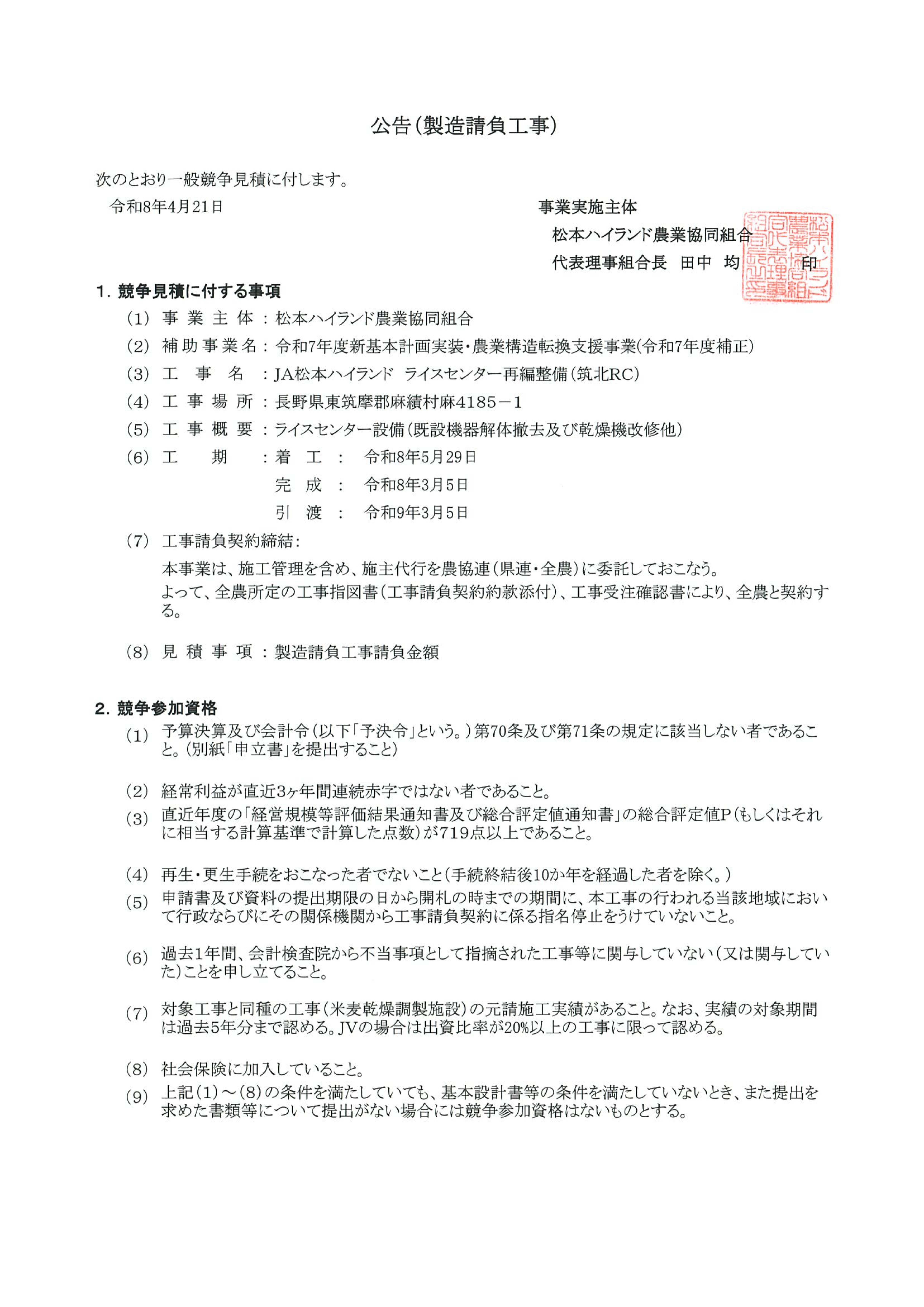
令和7年度新基本計画実装・農業構造転換支援事業 ...
JA松本ハイランドが運営する管内の農畜産物やエーコープマーク品の通販サイト
JA全農が運営する全国の農畜産物お取り寄せサイト。
松本ハイランド情報
更新日:2026.04.21
令和7年度新基本計画実装・農業構造転換支援事業に係る入札会の実施につきまして、下記の通り公告します。
下記画像をクリックすると詳細PDFを表示します。